AI SDRs have been, well, controversial – to say the least. It seems nearly impossible to scroll LinkedIn without seeing the hate pile up.
The chief complaint: AI tools will prioritize quantity over quality, thereby spamming accounts with generic messages, and ultimately burning through your prospect list. It’s a valid concern and we’ve seen this happen before with the rise of sales automation tools.
But automation doesn't have to mean spray-and-pray.
It can mean the highly relevant, precise targeting of ABX combined with efficiency gains from AI and the ability to get real-life data from GTM experiments. In other words, we can recreate what the best SDRs are already doing and scale it with AI. (This promise is what makes GTM engineers one of the hottest GTM roles of 2025.)
A major proponent of this shift is Brendan Short, GTM advisor and founder of The Signal, a weekly newsletter about the future of GTM. Brendan has been an early voice about GTM automation with the experience to back it up (Zoom, Apollo, Groundswell). In fact, he helped Apollo book 1,800 meetings per quarter in a fully automated way (“AutoSDR”) without SDRs.
Together we’re sharing our favorite automated GTM plays. And Brendan unpacks exactly how to build these with modern GTM tools.
This is the 9th installment in my popular series about the future of GTM: how to go from random to unified GTM at scale. Subscribe to join 70,000 readers who get posts like these delivered straight to their inbox on Wednesdays at 6:50am Eastern Time.
25 ways to automate your GTM
If you find an idea that could lift your pipeline, go ahead and try to build it (I’d suggest starting with a small audience to avoid hurting your domain health). And if you’ve found other creative automation plays that work for you, I’d love to know. Just leave a comment or contribute to the conversation on LinkedIn.

Signal-based plays
1. Warm outbound campaign targeting recent (de-anonymized) website visitors
2. Competitor displacement campaign w/ tech stack signals
3. Customers' competitor outbound campaign referencing a use case you believe is relevant to the industry
4. 'Look-a-like' outbound campaign targeting similar companies to recent closed-won customers
5. ‘Look-a-like’ LinkedIn ad campaign targeting the same companies & reinforcing the outbound message
6. Outbound campaign targeting former bosses of recent job switchers
7. Outbound campaign targeting companies that have recently posted relevant jobs
8. Geo-specific outbound campaign referencing an upcoming/recent sports event
Warm outbound plays
9. Prospect re-engagement campaign w/ past prospects who've changed companies
10. Prospect re-engagement campaign w/ closed-lost deals from 9 months ago (referencing what was discussed on the last call)
11. Champion outreach campaign w/ past champions who've changed companies
12. ICP-fit warm intro campaign w/ the prior companies of existing champions
13. ICP-fit warm intro campaign w/ mutual investors
14. 'Alumni' outbound campaign w/ the prior employees of new flagship customers
Personalization plays
15. Prospect research brief ahead of 1st call pulling in recent events and/or competitive intel
16. Account-specific landing pages with personalized copy
17. Outbound campaign including a "1:1 video" (automated) made specifically for that prospect
18. LinkedIn connection request campaign referencing past posts
19. Influencer/creator list build based on LinkedIn activity of existing users
Product-led plays
20. Product-led outbound campaign targeting an exec buyer when there are multiple accounts from the same domain (roll-up play)
21. Product-led sales campaign reaching out to non-users within an account that has 1+ existing existing user
22. Product-led sales campaign targeting Admins when a free account reaches an ‘aha moment’ in the product
23. Product-led sales campaign targeting Admins when a free account visits a high-intent website page (integrations, enterprise landing page, pricing page)
Expansion plays
24. Expansion campaign leveraging product usage data indicating the account is approaching limits (usage, seats, credits)
25. Expansion campaign offering product assistance when an account begins a free trial of an upsell package
How to automate these plays yourself
There are hundreds of plays you can run; the best ones to start with depend on your GTM motion and level of sophistication. Below are a few plays for each level of experience – and how to set them up.
Best plays for beginners
Website visitors
Any time a company or person visits your website, you can de-anonymize them and send them a message. (Be sure to track high intent pages like your pricing page or developer documentation.)
Pro-tip: Don’t explicitly say “I just saw you were on our pricing page, want a demo?!” 🤣

Champion tracking
Any time one of your champions changes jobs, reach out and see if they want to use you again, at their new company! (You can also send an email when any of your key buyer personas joins a new company, regardless of if they were a previous customer)
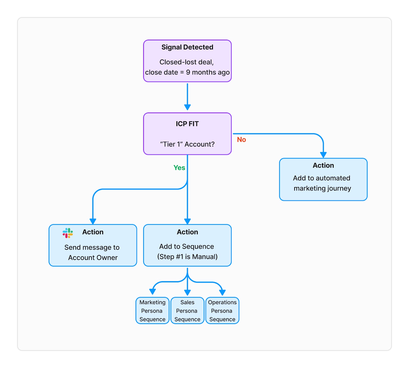
Closed-lost deals
Build an automation in your CRM that automatically finds Opportunities that were marked “Closed-lost” 9 months ago, and reach back out. There’s a treasure trove of data sitting in your own systems—don’t forget to mine and use it!
Tools to do this: You can do this natively in HubSpot or with any of the major sales engagement platforms.
Pro-tip: Use the OpenAI API to get a summary of the last call with them and insert that into the email with a line that says: “To jog your memory, here’s what we talked about last time we spoke back in {{November}}: {{AI Summary}}.” Best to have this be a task for the Rep to manually review and hit “send.”

Best plays for intermediate folks
Subscribe to Kyle Poyar's Growth Unhinged to read the rest.
Become a paying subscriber of Growth Unhinged to get access to this post and other subscriber-only content.
UpgradeA paid subscription gets you:
- Full archive
- Subscriber-only bonus posts
- Full Growth Unhinged resources library

Social plays